QQ咨询
服务热线
服务热线:4006-555-180
TOP

南方电网有限责任公司电子商城2023年办公通用类物资、MRO工业品物资电商化采购项目采购公告

发布时间:2023-02-24 浏览:5781


图片



(采购编号:CG2700062001560147)


南方电网有限责任公司电子商城2023年办公通用类物资、MRO工业品物资电商化采购项目已具备采购条件,现对本项目进行公开竞争性谈判采购。



一、采购项目简介


(一) 项目名称:南方电网有限责任公司电子商城2023年办公通用类物资、MRO工业品物资电商化采购项目


(二) 采购人:中国南方电网有限责任公司


(三) 采购代理机构:南方电网供应链集团有限公司


(四) 采购资金及落实情况:100%自筹资金,已落实


(五) 采购分类:框架


(六) 项目概况:本项目包括南方电网公司及所属单位的办公通用类物资、MRO工业品物资两个标的,其中办公通用类物资包括办公用品、汽车配饰配件、家具及厨具、通用信息设备、箱包服饰5个大类、22个中类、228个小类;MRO工业品物资包括安保消防、仓储作业器具、工器具、工业及实验用具、劳保安防、五金建材、仪器仪表7个大类、26个中类、220个小类。本次采购旨在通过公司电网管理平台系统履行公开采购程序,引入具备自营能力的电商平台作为南网商城协议供应商,解决南网商城货物寻源比价问题,满足公司内部电商化采购需求。本项目为非涉密项目。本项目为集团采购项目。



二、采购范围及相关要求


(一)采购范围:本项目包括南方电网公司及所属单位的办公通用类物资、MRO工业品物资两个标的,其中办公通用类物资包括办公用品、汽车配饰配件、家具及厨具、通用信息设备、箱包服饰5个大类、22个中类、228个小类;MRO工业品物资包括安保消防、仓储作业器具、工器具、工业及实验用具、劳保安防、五金建材、仪器仪表7个大类、26个中类、220个小类。采购结果在南方电网电子商城(以下简称南网商城)内采专区平台上执行履约,即成交单位在南网商城平台上完成店铺开设、商品上架、商品维护、订单配送等操作,需求单位在南网商城平台上完成申购、下订单等采购过程。

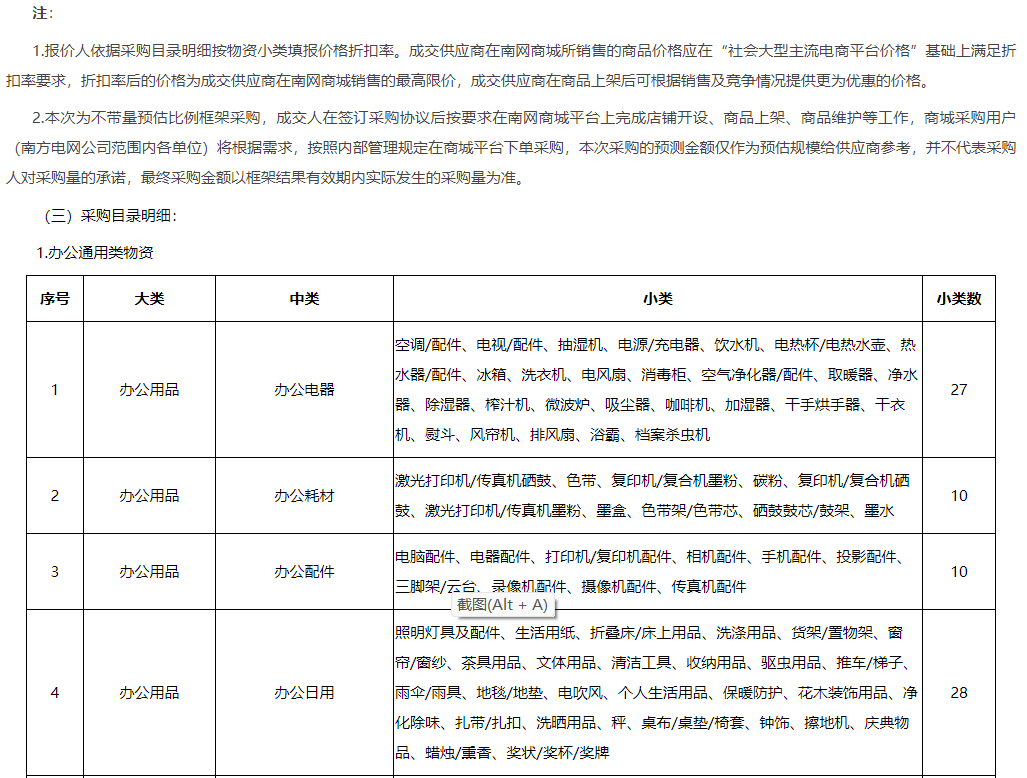
(二) 标的物清单:



图片

图片

图片

图片

图片

图片

图片

图片




四、采购文件获取


(一)完成供应商登记


在本项目采购文件发售截止时间前完成南方电网公司供应链统一服务平台供应商登记(登录网址:www.bidding.csg.cn)(具体见2016年3月1日网站发布的南方电网公司供应商登记公告),提交登记信息时请选择“中国南方电网有限责任公司”为审核单位,已完成本步骤的可忽略。供应商要为注册登记、审核预留足够的时间,由于自身原因无法及时购买采购文件的,后果由供应商自行承担。


(二)数字证书办理


在本项目响应文件递交截止时间前完成供应商数字证书办理(办理流程见网站下载中心数字证书办理指南),已完成本步骤的可忽略。供应商要为数字证书办理预留足够的时间,由于自身原因造成无法响应的,后果由供应商自行承担。


(三)采购文件获取


凭系统账号、密码登陆供应链统一服务平台,确定要购买的项目、标的、标包,在系统下载加盖采购代理机构电子章的电子版采购文件。

本次采购在供应链统一服务平台(新系统)中开展,具体操作路径如下:购标路径:门户网站->点击供应商登录->选择供应链统一服务平台(新系统)->购标管理;投标路径:门户网站->点击供应商登录->选择供应链统一服务平台(新系统)->投标管理。服务缴纳路径:门户网站->点击供应商登录->选择供应链统一服务平台(新系统)->服务费与退费。投标助手下载路径:门户网站->点击供应商登录->选择供应链统一服务平台(新系统)->购标管理-项目参加及文件下载-可下载项目。


(四)采购文件(电子文件)售价


采购文件售价0元。


(五)供应链统一服务平台发售采购文件时间


供应链统一服务平台发售采购文件时间:2023年02月21日17时00分00秒至2023年02月28日17时00分00秒。过期无法获取。




五、响应文件递交

1.通过南方电网供应链统一服务平台(www.bidding.csg.cn)递交响应文件,并以此为准。


2.本次采购采用全电子无纸化响应,响应单位必须于规定的截止时间前按采购文件要求在南方电网公司供应链统一服务平台完成响应文件上传,无需再另行制作并递交纸质版响应文件及U 盘电子版响应文件。未按要求在南方电网公司供应链统一服务平台制作或上传响应文件的,造成的一切后果由供应商自行承担。


(二)响应文件递交时间、截止时间


供应链统一服务平台响应文件开始递交时间:2023年02月21日17时00分00秒,截止时间:2023年03月09日09时00分00秒。


(三)响应保证金


本项目按标的收取响应保证金。

此标要求电商平台及对接能力,GS政享愿为您提供专业服务!


0
该内容对我有帮助