QQ咨询
服务热线
服务热线:4006-555-180
TOP

电能易购(北京)科技有限公司 三年期通用物资(办公物资、通用工业品)电商化采购招标公告

发布时间:2023-03-21 浏览:2386

中国电能成套设备有限公司受招标人委托,对下述标段进行公开招标。


1.招标条件

招标人:电能易购(北京)科技有限公司

招标代理机构:中国电能成套设备有限公司

项目业主:电能易购(北京)科技有限公司

项目已具备招标条件,现进行公开招标。


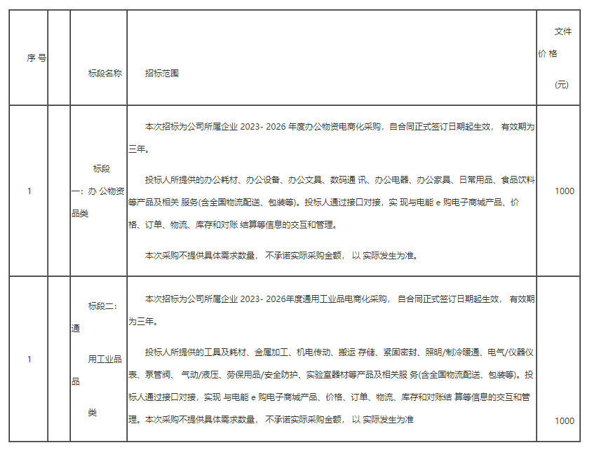
2.项目概况与招标范围


2.1 项目概况电能易购(北京)科技有限公司三年期通用物资(办公物资、通用工业品)电商化采购,详见招标范围。

2.2 招标范围

图片


3.投标人资格要求


3.1基本资格要求

(1)具有独立订立合同的资格;

(2)没有处于被责令停业,财产被接管、冻结,破产状态;

(3)具有良好的银行资信和商业信誉,经营状况良好;

(4)近 36个月内不存在骗取中标、严重违约及因自身的责任而使任何合同被解除的情形;

(5)单位负责人为同一人或者存在控股、管理关系的不同单位不得在同一标段投标;

( 6)经营状况良好,具有良好的资信和信用(以 “信用中国 ”网站  (www.creditchina.gov.cn)网站查询为准,没有处于失信黑名单),没有处于被责令停业、财产被接管、冻结、破产状态;投标资格未被暂停或取消。(请投标人自行查询相关网站,并将查询情况截图附投标文件内。)

(7)对于集团公司纪检监察机构查办的涉法案件涉及到的行贿企业以及行贿人实际控制的企业,纳入涉案投标人“黑名单”管理的投标人,实行一票否决制。

(8)不接受联合体投标。3.2 专项资格要求

图片

4.招标文件的获取


4.1 招标文件发售方式本项目实行在线售卖招标文件。凡有意参加投标者,请于购买招标文件时间内进入国家电投电子商务平台官方网站(https://ebid.espic.com.cn),注册账号并下载【电能 e招采投标管家】,在投标管家客户端报名参与购买招标文件,不接受现场购买。


4.2 招标文件发售时间2023年 3月 16日至 2023年 3月 23日 17:00止热线服务:上午 9:00~11:30,下午 13:30~17:30(法定节日除外)。


4.3 招标文件价格购买招标文件需支付招标文件工本费,招标文件价格详见《招标范围》。招标文件自愿购买,一经售出,费用不退。4.4招标文件购买和获取

(1)购买招标文件

登录国家电投电子商务平台(未注册用户请先免费注册,完善企业基本信息和发票信息等待审核通过)→在下载中心下载【电能 e招采投标管家】客户端→扫码登录/用户名登录→查看招标公告→支付标书费(微信在线支付)→下载查看招标文件。中招互连 app办理:国家电投电子商务平台使用中招互连 APP办理数字证书,完成扫码登录、电子签章及加解密等工作,投标人需通过苹果 App Store或安卓应用商店下载"中招互连"APP。按照要求进行个人用户注册及实名认证、企业注册及企业关系建立、按照要求购买证书、单位签章制作等操作。在国家电投电子商务平台上操作时遇到包括注册和投标管家客户端使用等技术问题,请拨打国家电投电子商务平台服务支持电话:010-56995650转 1或 400-810-7799转 1。

(2)支付方式:线上支付。

(3)获取招标文件购买招标文件款项在线支付成功后,登录投标管家工具,进入招标项目在“招标→招标文件”处即可查看和导出招标文件,或进入“投标→投标响应”会自动下载招标文件。



5.投标文件的递交


5.1投标文件递交的截止时间 2023年 4月 10日 10点 00分(北京时间),投标人应在截止时间前通过(国家电投电子商务平台)递交电子投标文件。招标代理机构将组织各投标人参加在线开标,届时请投标人代表持投标时所使用的"中招互连"手机 APP,在电能 e招采投标管家客户端中参与开标或查看开标结果(注:参加开标时请使用投标时所使用的同一代表的"中招互连"手机 APP及账号参与开标解密工作)。

5.2国家电投电子商务平台不接收逾期传输的投标文件。

5.3 未按照本公告要求购买招标文件的潜在投标人的投标将被拒绝。


1
该内容对我有帮助